记者从台州市文化和广电旅游体育局获悉,台州推出2026“山海赴春约”双假(春假+“五一”)台州文旅促消费活动。4月22日至5月8日,台州将整合全市优质文旅资源,推出十大主题板块、185场系列活动,打造集研学科普、美食体验、非遗演艺与休闲度假于一体的春日文旅盛宴。
今年中小学生春假与“五一”假期紧密衔接,为文旅消费带来难得机遇。本次活动围绕“山海赴春约”主题,精心设计十大特色玩法,力求实现“双假不重样、天天有惊喜”。
01
智趣研学·科普嘉年华

依托“文旅+科普”融合发展模式,以中小学生春假为契机,将于4月28日举办“台州山海行·春假悟和合”文旅·科普研学线路推介会,场景化推介天台·仙居自然探秘、天台·临海和合智造两条科普研学线路,串联天台山大瀑布、仙居生物多样性博物馆、临海吉利智造基地、台州府城墙等特色点位。除此之外,为了满足学生家长多样化需求,推出洞天星语(黄岩)、地质探秘(临海)特色科普研学游线。同时,黄岩九峰“秘密侠客”训练营、玉环“寻味海山·乐享滩涂”等活动,也将为假期研学增添别样趣味。
02
寻味舌尖·美食体验汇

围绕“糯叽叽、鲜嗒嗒、甜蜜蜜”三大美食IP,推出一系列美食体验活动。“五一”期间举办“星耀心海”第五届台州精品美食周,汇聚米其林、黑珍珠、老字号等九大美食板块,同步配套发放文旅消费券。发布“台州米其林美食地图”,引导游客按图索骥种草。推出“新荣记一城12店”深度打卡游,打卡12家即可获新荣记专属美食套餐及核心景区联票。此外,黄岩“长潭吃鱼”线路、鲜甜三门赶海踏浪之旅、玉环“滩八鲜”美食体验线路等,也将带领游客尽享舌尖上的台州。
03
花漾寻芳·赏春游园会

以花为媒,推出台州春日“Colorwalk”赏花线路,举办华顶云锦杜鹃沉浸式赏花季、广度乡“云沐杜鹃”五一主题活动、海屿岛花神月巡游等,同步发布赏花地图。游客可在花海中打卡、听音乐、品咖啡,沉浸式感受春日浪漫。
04
逐梦青春·诗意漫游记

为年轻群体量身打造四条毕业主题游线,“青春留忆”“山海逐光”“台州1号公路自驾”“仙途闯关·青春天际线”,涵盖大陈岛、温岭小箬村、台州1号公路、仙山天空之城等热门打卡地。同步举办“潮汐·新生”青年艺术海岸活动、野趣海盗狂欢节、方特精灵魔法节,打造青春与艺术交织的狂欢季。
05
乡野拾趣·鲜果采摘季

春季水果陆续成熟,推出当季鲜果采摘节庆与体验线路。策划打造玉环漩门湾枇杷采摘线路、“橘香莓甜·田园寻趣”线路,举办2026路桥金清镇“瓜田喜市”、醉美下叶溪・采摘“梅”好滋味活动等,结合音乐、市集、农事体验,让游客在田园中尽享“甜蜜”喜悦。
06
养心山水·禅意康养周

以“禅修、养生、茶道、山水”为主题,推出“漫游临海·禅意静心”“问道天台·山水养心”“归隐仙居·禅意疗愈”三条康养线路。游客可在羊岩山采茶、国清寺静心、桐柏宫习练易筋经、塔后村体验艾草养生,在山水禅境中回归内心宁静。
07
匠心智造·台州好物集

以工业旅游为突破口,推出“探秘黄岩·模具智造”“畅游三门·‘衣’路鲜行”“寻艺椒江·台绣匠心”三条特色线路。游客可走进模具博物馆、探访酿酒工坊、采购三门冲锋衣、体验传统刺绣,近距离感受“台州智造”的独特魅力。
08
好戏连台·非遗沉浸游

推出沉浸式戏曲体验,涵盖环境式越剧《新龙门客栈》、台州乱弹、温岭大奏鼓展演、长屿硐天岩硐音乐会等。天台赭溪老街将上演仙侠飞天秀,路桥十里长街推出“月河幻境”光影秀,让游客们近距离感受台州非遗魅力。
09
太平寻梦·宋韵古风赏

以热播剧《太平年》为引,推出剧中场景还原游,串联东湖、台州府城墙、龙兴寺、紫阳古街等地。同步推出“寻迹太平”打卡活动,在东湖、台州府城、紫阳街、中津浮桥、临海博物馆设立5个打卡点,黄岩石窟、九峰公园、黄岩博物馆、官河水街也设置打卡装置,邀请游客寻访吴越印记。此外,还将推出太平年沉浸式体验和主题市集,打造可看、可拍、可玩的古风文旅体验。
10
千年回望·文博探秘行

双假期间,全市各级博物馆、图书馆、文化馆推出系列文化展览与体验活动。游客可到台州市博物馆欣赏“玉韫良缘”良渚文化精品展,到黄岩博物馆参与“黄博挖宝”宋瓷考古体验。同时,主题书画摄影展、“书海拾趣”阅读活动等也将精彩呈现,让书香浸润春假,让游客在行走中触摸历史。
与此同时
一系列优惠举措也同步推出
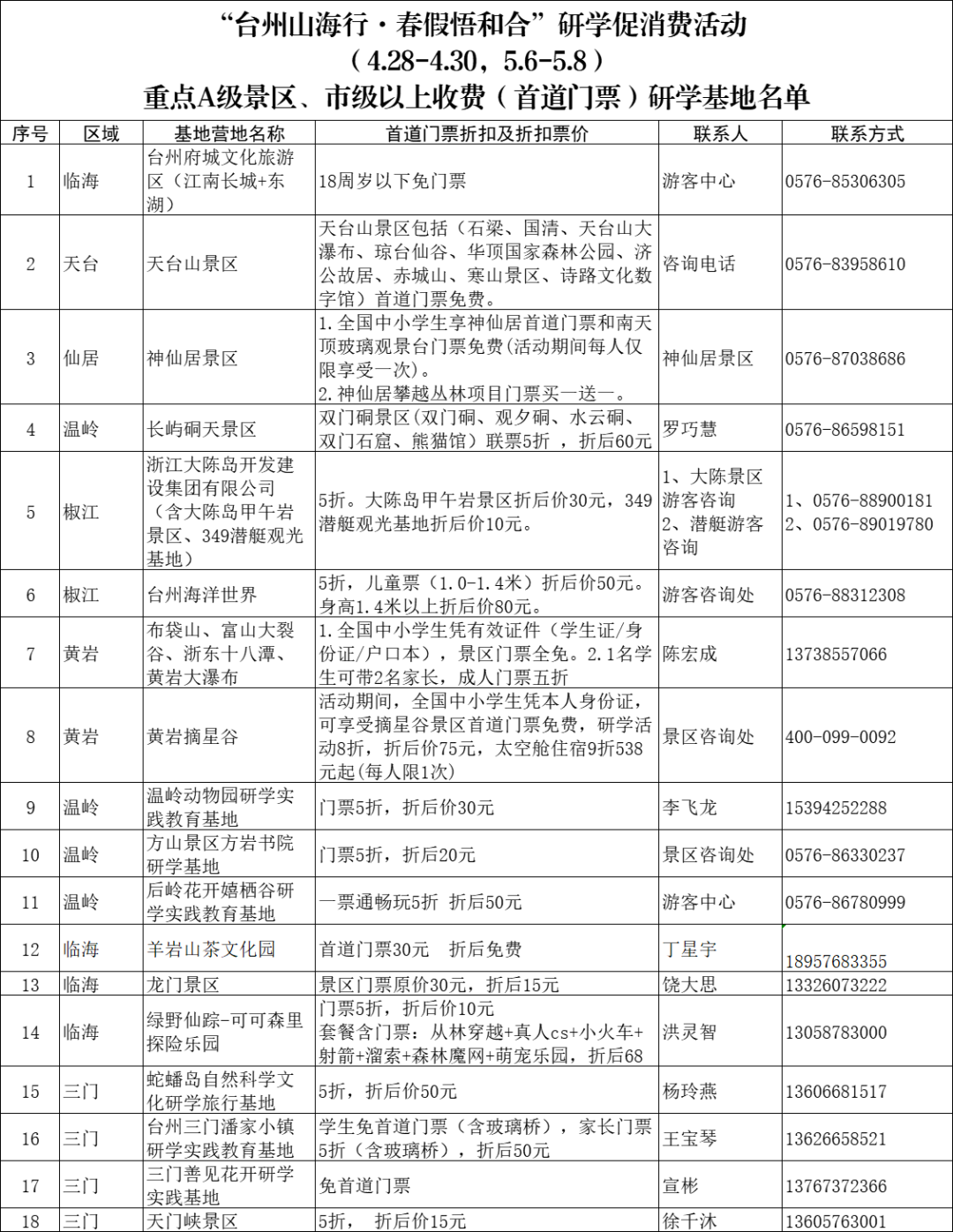
(一)春假重点景区、研学基地门票优惠。4月28日至30日、5月6日至8日,面向全国中小学生推出重点A级景区及市级以上收费研学基地首道门票五折及以上优惠,共覆盖全市32家景区、研学基地,学生们凭身份证或学生证即可享受。


(二)发放文旅消费券,撬动市场热情。市本级配套发放10万元“星耀心海”第五届台州精品美食周文旅消费券;路桥区推出“跟着机票GO路桥”活动,游客凭7天内抵达台州路桥机场的登机牌,可在30多家景点、酒店、美食店享受专属优惠;三门县在5月5日足球嘉年华期间发放可撕式消费优惠券,覆盖景区、住宿、餐饮等多个消费场景。
看台州新闻,关注浙江在线台州频道微信
凡注有 "浙江在线台州频道" 或电头为 "浙江在线台州频道" 的稿件,均为 浙江在线台州频道独家 版权所有,未经许可不得转载或镜像;授权转载必须注明来源为 "浙江在线台州频道" ,并保留 "浙江在线台州频道" 的电头。投稿邮箱:1056292011@qq.com