春节去哪里玩?台州邀您共赴文旅盛宴
(活动以各地最终预告为准)
市本级
文化展览类
01
“玉韫良缘—良渚文化精品展”
活动时间:2月3日—5月10日
活动地点:台州市博物馆四楼临展厅
活动内容:精选玉器、石器、陶器等120组珍贵文物,系统展示良渚文化的神圣气质与造物精华,深入阐释其复杂的社会结构与文明成就。
02
“问道寒山:欢迎来到人间和合观察局”展
活动时间:2025年12月10日—2026年3月15日
活动地点:台州市博物馆一楼临展厅
活动内容:“问道寒山:欢迎来到人间和合观察局”和合文化主题展,是一次极具思想性与当代性的策展实践。我们以“和合文化”这一中华哲学瑰宝为核心,通过现代展陈语言与互动观察,引导观众思考人与自然、人与社会、人与自我的和谐之道,为浮躁当代提供了一处心灵栖居的文化场域。
03
姚小春“玻璃吹制技艺作品展”
活动时间:2025年11月28日—2026年2月28日
活动地点:台州市博物馆二楼临展厅
活动内容:非遗传承人姚小春“玻璃吹制技艺作品展”聚焦于一项晶莹剔透的古老技艺。展览通过姚小春先生一系列精湛而灵动的玻璃作品,呈现火与艺交融的瞬间、力与美凝结的永恒。
04
365阅读摄影计划成果展
活动时间:2月6日—3月6日
活动地点:台州市图书馆
活动内容:展览呈现365阅读摄影计划成果。该计划于2025年2月4日启动,是图书馆的创新活动,通过摄影捕捉阅读与人的联系,展现书籍作为精神“生长剂”。活动以“时间切片”为串联,每日记录1-2位读者的阅读瞬间,每月跟拍15组亲子家庭,记录365天的人与书、馆的互动。
非遗体验类

01
福袋贺岁 新春纳吉
活动时间:2月18日、2月21日
活动地点:台州市博物馆一楼大厅
活动内容:新春启福,暖意盈怀。春节期间,台博暖心推出新春福袋派送活动,福袋承载美好祝愿,传递浓浓年味。活动采取先到先得方式,每日限量发放,每人限领一份,领完即止,邀您携福迎新春,共贺佳节安康顺遂。
02
策马“言”欢·童声话吉祥
活动时间:2月19日
活动地点:台州市博物馆二楼儿童友好型教室
活动内容:博物馆马年语言课来啦!正月初三,等你赴约~马,是十二生肖里的“活力代表”,藏着说不尽的文化故事;马,是奔腾向前的生肖象征,是满载文化底蕴的历史符号。让我们走进台博念童谣、玩成语、话祝福!在趣味互动中,品马韵、学语言、迎新年!
03
吉光“镜”彩,福满乾坤
活动时间:2月20日
活动地点:台州市博物馆一楼大厅
活动内容:古人信铜镜有和合魔法,促进合作团结。今天我们用彩泥复活这和合之镜!举镜照照,见笑脸和团圆光。快来当传统文化小魔法师吧!
04
卷轴绘和合 寄福启新程
活动时间:2月22日
活动地点:台州市博物馆一楼临展厅
活动内容:新春纳福,笔墨传韵。活动以台州和合文化为核心,围绕和合二仙展开,注入创意,演绎意蕴,解锁表达,兼顾传统与趣味,让参与者感悟内涵,传递新春祝愿,共绘文化雅趣。
05
马上有福,和合之家——冰箱贴DIY
活动时间:2月23日
活动地点:台州市博物馆一楼大厅
活动内容:新春纳福,和合相伴!马年春节,邀小朋友们参加「萌马和合冰箱贴DIY」活动,亲手制作亚克力冰箱贴,融合小马形象与和合文化,在趣味手作中感受团圆寓意,用创意祝福新春,让作品点缀家园,留存马年和合记忆!
阅读研学类

01
嗨皮益智坊“萌趣彩绘尤克里里”
活动时间:2月15日
活动地点:台州市图书馆嗨皮小创客活动室
活动内容:“嗨皮小书坊”的子品牌活动之一,志愿者教师带领7周岁以上儿童体验彩绘尤克里里,一起迎新年。
02
“童萌汇”小书坊·手工坊“DIY新年陶瓷杯垫”
活动时间:2月17日
活动地点:台州市图书馆亲子活动室
活动内容:志愿者教师带领3—6周岁亲子家庭共同制作手工“新年陶瓷杯垫”,共同庆祝新年。
03
嗨皮小创客“福马迎春”
活动时间:2月18日
活动地点:台州市图书馆嗨皮小创客活动室
活动内容:“嗨皮小书坊”的子品牌活动之一,志愿者教师带领7周岁以上儿童体验制作手工福马。
04
主题图书推荐“新岁启章,书香伴年”
活动时间:2月1日—2月28日
活动地点:台州市图书馆普通文献借阅室(一)
活动内容:设置主题图书展架为读者推荐新年主题图书。
05
主题图书推荐“书香启新岁,墨韵润流年”
活动时间:2月1日—2月28日
活动地点:和合书吧德润馆
活动内容:设置主题图书专栏为读者推荐新年主题图书。



椒江区

01
藏福龙钟 初一启祥
活动时间:2月17日(正月初一)
活动地点:椒江白云阁
活动内容:正月初一早上8点18分,将在白云阁举行新年祈福叩钟仪式,并在现场发放2026个福袋,以此弘扬优秀民俗文化,增添岁首佳节氛围。
02
骏马腾飞迎新岁——春节瓷片画活动
活动时间:2月25日
活动地点:椒江区博物馆
活动内容:马年瓷片画主题活动温暖开启,诚邀大家共赴瓷艺之约。以瓷为笺、以笔为墨,手绘灵动骏马图案,将生肖马奔腾向上的美好寓意融入传统瓷片创作,在动手体验中感受非遗瓷艺魅力,留存专属马年的创意纪念,共度充实又有温度的文化时光。

黄岩区

01
“大过马年”黄岩春节灯会
活动时间:2026年2月10日—2026年3月3日
活动地点:郊野公园、黄岩五洞桥
活动内容:以“大过马年”为核心主题,深度挖掘生肖文化与黄岩地方历史底蕴,打造一场集灯彩艺术、非遗展演、科技互动、美食体验于一体的春节文旅盛会。
02
新建龙窑开窑活动
活动时间:2026年2月
活动地点:沙埠镇
活动内容:2026年2月,沙埠镇新建龙窑和老街等地将举办开窑活动,重现千年前开窑盛况,设置气膜、瓷语等打卡点增强氛围。活动包括开窑仪式、戏剧表演,并设有青瓷、文创和美食市集。还提供打卡游戏、青瓷拉坯、太平窑和考古体验,提升互动趣味。

路桥区

01
全域联动,构建“新春文旅生态圈”
活动时间:2026年2月—3月
活动地点:十里长街、飞龙湖、金大田景区、金清海峰
活动内容:十里长街作为宋韵古街,举办新春嘉年华,开展市集、非遗展演和体验活动,打造“非遗+商贸+文旅”消费场景,提供全天文化体验;飞龙湖作为城市生态绿心,提供环湖骑行、露营等体验,配备智能系统。举办国际光影艺术节,包括花灯秀、冰雪世界、音乐会等潮玩项目;金大田景区以江南湿地风貌为特色,有农家乐、度假村等业态,提供烧烤、研学体验。新春推出“田园集福”活动,包括闯关、集福打卡和市集;金清区块作为滨海目的地,拥有青年艺术海岸,以红砖长廊和灯塔为标志,提供文创和轻餐饮。活动期间推出“灯塔信号”主题互动,结合海鲜品鉴和元宵展演。
02
丰富场景供给,解锁多元新春体验
活动时间:2026年2月—3月
活动地点:路桥全域
活动内容:春季期间,路桥围绕禧品年俗、禧看大戏、禧尝美食、禧逛大集、禧观村晚、禧觅大展、禧乐潮玩、禧享赛事八大主题整合文旅资源,打造多样活动场景,让市民游客沉浸体验路桥新春文化,感受年味。


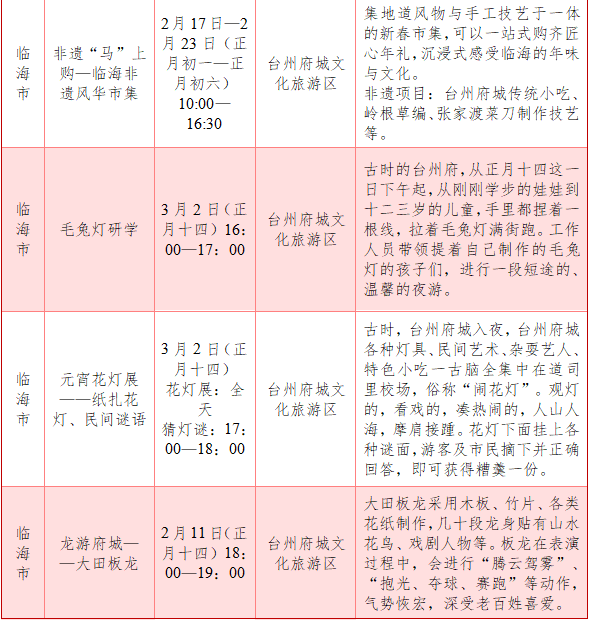
临海市

01
春节——非同凡响·遗游未尽
活动时间:2026年春节期间
活动地点:台州府城文化旅游区
活动内容:黄沙狮子、下沈跳马、临海词调、台州府高跷、大石车灯戏、戚家军鸳鸯阵、临海非遗风华市集……多样化的活动,为市民提供了新春游玩好去处。
02
元宵节——最忆是府城,情暖十四夜
活动时间:3月2日—8日
活动地点:临海市博物馆、台州府城文化旅游区
活动内容:毛兔灯研学、元宵花灯展、大田板龙、元宵亭好游园会,各种各样的活动增添了元宵节日气氛,展现了临海人民的聪明才智和对美好生活的向往。


温岭市

01
新春演出季剧目展演活动
活动时间:2025年12月—2026年3月
活动地点:温岭大剧院
活动内容:温岭大剧院推出新春演出季剧目展演活动,引进演出《瞎画艺术家》、民族舞剧《白蛇传》、话剧《雷雨》《世界浪漫经典影视大片·2026新年交响音乐会》《谋杀启事》等各类优质剧目,同时,每场演出设置不低于30张低价惠民票。
02
2026温岭市非遗贺新主题活动
活动时间:2月17日—19日
活动地点:王伯敏艺术史学馆
活动内容:“耳听年戏,指生春风”,融合曲艺动感与手作静谧,在声韵和手作中迎接多彩新春。第一篇章:“赏·曲艺——声里的年俗”,以“年话”展演开展天皇花鼓、道情、提线木偶等曲艺,营造传统年味。第二篇章:“做·手作——手中的年味”,以非遗小课堂开展剪纸、草编、钩编等手作,呈现立体年味。


玉环市

01
玉海宴·年货大集
活动时间:2026年2月6日—8日
活动地点:玉环玉城街道步行街
活动内容:以台州“味道”——百县千碗、美食、美景、文化为主线,以玉环 “玉海宴” 美食文化为核心 IP,联动仙居山地农产资源,打造 “海味 + 山珍” 双特色年货市集;创新设计沉浸式迎新年游园会,实现 “品海宴、购年货、享年趣” 三大体验融合,助力山海协作深化,丰富市民新春文化生活。
02
2026年玉环新春灯会
活动时间:2026年2月17日—3月16日
活动地点:玉环观光农业园
活动内容:主题灯会“璀璨玉环·灯启新章”盛大启幕。将享誉全国的自贡大型灯会艺术,与玉环独有的海岛风情、渔家文化深度融合,打造一场光影交织的视觉盛宴。


天台县

01
诗路传戏韵|2026新春文化惠民系列演出活动
活动时间:2月21日—2月25日
活动地点:天台县赭溪老街
活动内容:“诗路传戏韵”新春文化惠民系列演出活动聚焦经典,通过传统与现代的双向奔赴,展现戏曲艺术的隽永魅力与时代新韵,“10+”场戏曲新春大展演,为全县群众奉上兼具文化底蕴与节日氛围的新春文化盛宴。
02
“看大戏·迎佳节”精品越剧展演惠民活动
活动时间:2月28日—3月2日
活动地点:天台县文化中心大剧院
活动内容:为繁荣发展天台县文化事业与文化产业,满足人民群众日益增长的精神文化需求,拟在2026年元宵节期间,引进嵊州市越剧团精品剧目来天台开展《五女拜寿》《祥林嫂》《大义夫人》等精品越剧惠民演出活动。


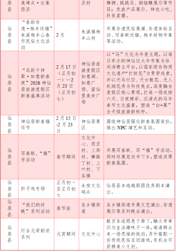
仙居县

01
“我在村里过个年”系列活动
活动时间:春节期间
活动地点:仙居皤滩乡、白塔镇、官路镇、埠头镇、朱溪镇等
活动内容:非遗民俗展演、非遗体验互动、写春联送福、好物市集等活动。
02
2026神仙居旅游度假区新春盛典活动
活动时间:2月17日-23日
活动地点:神仙居旅游度假区如意湖、如意广场、留仙里美食广场
活动内容:以“马”文化为年度主题,每日举办神仙过大年市集,安排“打铁花”表演、无人机烟花秀等,连续六天。


三门县

01
“你的2026!由你执缰”
活动时间:2026年2月
活动地点:三门县图书馆上洋路总馆及各自助馆
活动内容:总馆及6个自助馆同步推出主题书展和诗歌展,主题包括:总馆“马上SWEET”、总馆自助馆“马上抱福”、文化路自助馆“马上书福”、西区自助馆“马上上岸”、人民路自助馆“马上邂逅”、大剧院自助馆“马上奔腾”、滨海工贸自助馆“马上写诗”。
02
“国潮贺岁,骏启元宵”元宵节活动
活动时间:2026年3月3日
活动地点:图书馆一楼大厅
活动内容:在元宵民俗体验活动中,参与者凭二维码领卡后可玩滚铁环、踩高跷、转陀螺等游戏。完成每项得印章,集满3枚可兑换礼品。现场提供煮糟羹美食和乐队表演,丰富氛围,感受元宵民俗魅力。

台州湾新区

01
台州方特欢乐中国年
活动时间:2026年2月17日—3月3日
活动地点:台州方特狂野大陆主题乐园
活动内容:沉浸式围观游神巡礼、震撼英歌舞,民乐、变脸、喷火等非遗演出轮番炸场;财神天团、萌系吉祥物主动贴贴,派送新春福气;花灯盛会,十二生肖前来拜年,灯光璀璨氛围感拉满,随手拍都是年味大片,春节打卡必冲;吹糖人、捏面人、手工泥娃娃复刻童年味道,新增萌宠乐园、特色美食。
看台州新闻,关注浙江在线台州频道微信
凡注有 "浙江在线台州频道" 或电头为 "浙江在线台州频道" 的稿件,均为 浙江在线台州频道独家 版权所有,未经许可不得转载或镜像;授权转载必须注明来源为 "浙江在线台州频道" ,并保留 "浙江在线台州频道" 的电头。投稿邮箱:1056292011@qq.com