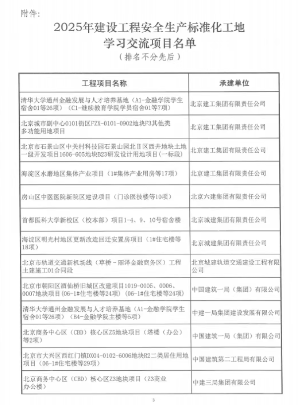
近日,中国建筑业协会建筑安全与机械分会公布“2025年建设工程安全生产标准化工地学习交流项目”名单。浙江大学医学院附属第一医院台州医院一期工程凭借卓越的安全生产管理水平和标准化建设成果成功入选。




浙江大学医学院附属第一医院台州医院是第五批国家区域医疗中心建设项目,也是新区首家综合性三甲医院,总建筑面积约20.45万平方米,规划床位1200张。

项目自开工以来,精心谋划、科学组织,始终将安全生产放在首位,以创新安全管理实践与标准化建设为抓手,不断提升安全管理水平。项目构建了以项目经理为核心的“三化一联合”安全管理体系,通过网格化责任划分、信息化监管平台及差异化管控,实现安全管理全域覆盖、全程可控;现场全面推行安全文明标准化,应用定型化防护设施、塔吊全景监控及扬尘智能治理,并融合智慧建造平台与BIM技术,以科技赋能安全精准管控,同时强化应急演练与物资储备,全面筑牢安全防线。
此次入选“建设工程安全生产标准化工地学习交流项目”名单,是对该项目始终坚持高标准、严要求,在建设全过程深度融合安全文明施工与智慧化建设成果的充分肯定。该荣誉属于行业国家级权威评价,具有重要的示范意义和行业引领价值。
看台州新闻,关注浙江在线台州频道微信
凡注有 "浙江在线台州频道" 或电头为 "浙江在线台州频道" 的稿件,均为 浙江在线台州频道独家 版权所有,未经许可不得转载或镜像;授权转载必须注明来源为 "浙江在线台州频道" ,并保留 "浙江在线台州频道" 的电头。投稿邮箱:1056292011@qq.com