记者从市市场监督管理局获悉,在经历半年多规划后,“台州市消费满意度指数”正式发布:10月份,台州市消费满意度综合指数为82,市场消费环境等级为“良”。
其中,汽车、家电、服装、食品、餐饮五类商品和服务的消费满意度指数超过80,最高为服装类,满意度指数为87;手机类消费满意度指数仅为73,在六个类别里排在最后。
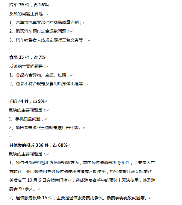
10月份,台州市市场监督管理局投诉举报中心共接听来电2029次,其中投诉494件,举报278件,主要集中在汽车、手机、食品等方面。

“台州市消费满意度指数”是市市场监督管理局惠民服务的一项民心工程,属全国首创。指数由工作人员通过科学计算12315举报投诉处理平台积累的各类数据及第三方调查数据获得,是衡量台州消费市场商品质量、服务状况和消费者满意程度的一个重要指标。
“台州市消费满意度指数”由综合指数和分类指数组成。汽车、手机、家电、服装、食品、餐饮是分类指数的六个类别,与消费者日常生活密切相关。据了解,消费满意度指数分值设定在0-100之间,分值越高代表消费环境越好。其中,90-100为优,80-90(不含90,下同)为良,60-80为一般,40-60为差,小于40为很差。
“这份指数能成为消费者的指南,帮助消费者规避风险,还能成为经营者自我警示的指标,促使企业加强管理,同时它也是执法者的指向,使消费维权逐渐由事后调解向事前防范转变。”台州市市场监管局党委副书记、副局长张于荣说。
据悉,台州市消费满意度指数将在每月5日发布。
原标题: 台州在全国首创消费满意度指数,10月份综合指数为82
看台州新闻,关注浙江在线台州频道微信
凡注有"浙江在线台州频道"或电头为"浙江在线台州频道"的稿件,均为浙江在线台州频道独家版权所有,未经许可不得转载或镜像;授权转载必须注明来源为"浙江在线台州频道",并保留"浙江在线台州频道"的电头。新闻爆料:0576-88906060,投稿邮箱:1056292011@qq.com
台州频道

